德陽社保增減員申報辦理指南_社保報銷流程
欄目:德陽社保新政策 作者:瑞方人力 時間:2018-05-21
德陽社保增減員申報辦理指南|德陽社保報銷流程,生育保險報銷流程,醫療保險報銷流程,養老金申領流程,失業保險報銷流程,工傷保險報銷流程,社會保險關系轉移指南
德陽社保增減人員申報:
德陽社會保險人員增加辦理指南所需資料:
1.《參保單位新增人員基本情況表》(一式兩份加蓋公章)
2.《月社會保險費申報表》,
3.參保員工身份證復印件
4.單位與職工簽訂的勞動合同
德陽社會保險人員減少辦理指南所需資料:
1.《參保單位減少人員基本情況表》(一式兩份加蓋公章)
2.參保員工身份證復印件
3.應附有單位與參保職工解除勞動合同的文件或協議、職工辭職申請、調令、死亡證明等資料。
德陽社會保險登記開戶新增所需要資料:
1、領取并填寫德陽市《社會保險登記表》一式兩份并加蓋公章 ;
2、營業執照原件或副本及其復印件并蓋公章;
3、法人身份證復印件、復印件蓋鮮章;
4、組織機構統一代碼證書及其復印件;
5、單位開戶銀行及銀行賬戶;
6、單位經辦社會保險人員證明,證明內容應指定本單位負責社會保險經辦的部門及經辦人員姓名、聯系電話。
德陽社保待遇申領政策:
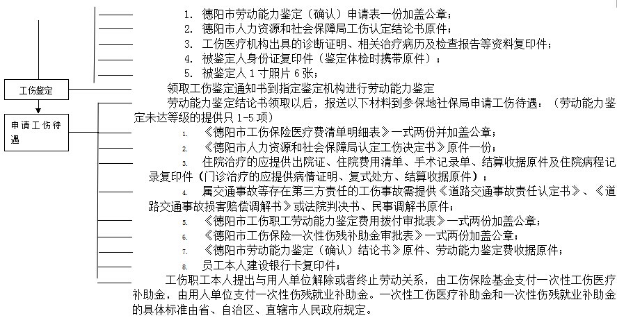
(一)德陽工傷業務辦理流程:


(二)德陽生育保險報銷
辦理條件(程序):
1、單位經辦人向市社保局工傷生育保險支付科申請生育保險待遇支付,需提交相關的生育、流產及計劃生育手術證明材料。
2、參保人員在生育保險定點醫療機構分娩、終止妊娠或實施計劃生育手術出院后,所在單位應在90個工作日內向社會保險機構申請支付生育保險待遇。
所需資料:
1.填寫完整的《生育保險待遇申領表》;
2.申請人的身份證原件和復印件一份;
3.相關部門出具的《生育服務證》或《再生育服務證》;
4.依據申請內容相應提供定點醫療機構出具的分娩、終止妊娠和實施計劃生育手術等相關治療或住院憑證及嬰兒出生、死亡、流產等醫療證明;
5.定點醫療機構出具的復式處方、醫療費用明細清單和有效收費發票;
6.申請男職工配偶生育醫療補助的,需提供該職工配偶的戶口證明、居住地勞動保障所出具的在家務農或從業情況證明。
辦理時效:對符合生育保險基金支付條件和申報材料齊全的,應于15個工作日內辦結審核手續并支付相關待遇;對不符合生育保險基金支付條件和申報材料不齊全的,應在3個工作日內書面告知申請單位不受理支付申請的理由或需要補齊的材料內容。
(三)德陽異地就醫申請及注銷流程
異地就醫申請
1、單位在職職工:
(1)《德陽市基本醫療保險參保人員異地就醫申報表》一式兩份;
(2)駐外分支機構的單位組織機構代碼證或稅務登記證復印件(須加蓋單位公章);無駐外分支機構組織機構代碼證和稅務登記證的單位應提供書面情況說明和異地購房合同或租房、租柜協議及勞動合同(明確工作地點)復印件(須加蓋單位公章)等輔助證明材料;屬勞務派遣性質的單位,派遣方與用工方簽訂的派遣協議中明確了工作地點的,應提供派遣協議復印件(須加蓋單位公章),沒有明確工作地點的,應由用工方出具異地工作的書面證明(須加蓋單位公章)。
(3)申請人身份證復印件,委托他人辦理的還應出具受委托人身份證復印件。
(4)《德陽市基本醫療保險參保人員異地就醫申報名冊表》。
2、退休人員:
(1)《德陽市基本醫療保險參保人員異地就醫申報表》一式兩份;
(2)非本市戶籍退休人員,應提供下列任一證明材料:異地的戶籍復印件、當地公安機關出具的長住證明原件或暫住證復印件;本市戶籍退休人員,應提供當地公安機關出具的長住證明原件或暫住證復印件;
(3)申請人身份證復印件,委托他人辦理的還應出具受委托人身份證復印件。
3、城鄉居民醫療保險人員:
(1)《德陽市基本醫療保險參保人員異地就醫申報表》一式兩份;
(2)當地暫住證復印件;
(3)社保卡或參保憑證復印件;
(4)申請人身份證復印件,委托他人辦理的還應出具受委托人身份證復印件。
注意:以個人名義參加社保的人員,是不能辦理異地就醫的,只有等到退休后才享受。
異地就醫注銷
1、單位在職職工:
(1)《德陽市基本醫療保險參保人員注銷異地就醫申報表》一式兩份;(需蓋單位公章);
(2)申報人的《德陽市基本醫療保險參保人員異地就醫申報表》和身份復印件;
(3)委托他人辦理的還應出具受委托人身份證復印件。
2、退休人員:
(1)《德陽市基本醫療保險參保人員注銷異地就醫申報表》一式兩份;
(2)申報人的《德陽市基本醫療保險參保人員異地就醫申報表》和身份證復印件;(3)委托他人辦理的還應出具受委托人身份證復印件。
3、城鄉居民醫療保險人員:
(1)如申報人在6個月后要返回本市居住的:
①《德陽市基本醫療保險參保人員注銷異地就醫申報表》一式兩份;
②申報人的《德陽市基本醫療保險參保人員異地就醫申報表》和身份證復印件;
③委托他人辦理的還應出具受委托人身份證復印件。
(2)其余人員系統將在每年12月31日00:00自動取消異地就醫登記。
(四)德陽異地就醫報銷
業務范圍:申請異地就醫后發生的住院費用報銷
所需資料:
1.住院費用結算票據原件
2.出院病情證明
3.住院費用清單及相應檢查報告原件
4.住院期間病歷首頁,入院記錄復印件加蓋醫院公章
5.德陽市基本醫療保險參保人員異地就醫申報表
6.當地社會保險經辦機構出具的醫療機構定點證明和等級證明材料加蓋公章
7.社保卡原件及復印件
8.本人身份證原件及復印件
(五)德陽失業保險領取條件及資料
申領條件:
1.已參加失業保險,用人單位和本人已按照規定履行繳費義務滿1年的;
2.非因本人意愿中斷就業的;
3.已按規定辦理失業登記,并有求職要求的。
申報材料:
1.本人身份證明;
2.用人單位出具的終止或者解除勞動合同的證明;
3.失業登記證明及求職證明;
4.3張1寸證件照片資料
5.戶口本復印件一份、
6.二代身份證復印件一份
7.歷年簽訂的勞動合同復印件
8.本人儲蓄賬號復印件一份
9.填寫《失業人員保險金申領待遇審批表》
辦理程序:
1.用人單位自終止或解除勞動關系之日起15日內,將失業人員名單等材料提交失業保險經辦機構備案;
2.符合條件的失業人員應在終止或解除勞動合同之日起60日內,辦理失業登記和申領失業保險金手續;
3.填寫《失業保險金申領表》,提交申報材料;
4.失業保險經辦機構審核符合條件的,應將有關事項告知本人,并納入當月發放計劃,當月發放計劃已生成上報的,納入次月發放計劃,次月開始發放;審核不符合條件的,說明具體原因。
(六)德陽養老退休辦理流程
退休辦理流程:
1.到社保局打印繳費清單,審核檔案
2.填寫<<退休申請表>>
3.辦理過轉移的人員到社保辦公室審核轉移資料
4.辦理計發養老金
5.審核醫療
辦理退休所需資料:
1.身份證原件及復印件;
2.本人建行卡原件及復印件;
3.社保卡原件及復印件;
4.轉移資料(辦理過社保轉移的提供)
5.人事檔案(無視同繳費年限的職工不需提供);
6.享受增發養老金項目所需材料的原件及復印件一份(如《獨生子女證》);
7.最后2年是單位繳費的女職工需提供最后2年勞動合同
備注:無檔案,無轉移,無軍齡人員可到社保局就近街道辦事處辦養老待遇計發手續
(七)德陽社會保險關系轉移
(1)參保人員養老保險關系跨省轉入:
辦理條件(程序):
1、靈活就業人員憑居民戶口薄、身份證申請轉入;有就業單位的需單位事先申報人員增加。
2、填寫《基本養老保險關系轉移接續申請表》。
所需資料:
1、本人居民戶口薄、身份證及復印件。
2、異地社保經辦機構出具的《參保繳費憑證》
3、若他人代辦需本人書面委托書、代辦人身份證及復印件。
辦理時效:15個工作日辦結
(2)參保人員養老保險關系轉入(省內):
辦理條件(程序):
1、異地參保人員憑本人戶籍和與原單位解除勞動關系手續以及參保繳費證明申請養老保險關系轉入。
2、征繳科開具《養老保險關系接收函》。
3、參保人員到異地社保經辦機構辦理基本養老保險關系轉移。
所需資料:
1、本人居民戶口薄、身份證及復印件。
2、與原單位解除勞動關系手續。
3、異地社保經辦機構出具的《基本養老保險關系轉移介紹信》和繳費清單。
4、若轉機關事業單位保險需提供轉入新單位錄用文件及在編人員證明。
5、若他人代辦需本人書面委托書(蓋本人手印)、代辦人身份證及復印件。
德陽市社保局地址:四川省德陽市長江東路101號政務服務中心大樓1樓21、22號窗口
德陽市社保局電話:0838-2507962
上一篇:關于切實做好2018年城鄉居民醫療保險參保繳費工作的通知
下一篇:返回列表
